末6_十万八千梦IT之家 6 月 6 日消息,三星钱包在更新 5.4.85 版本后,上线了“杭州通互联互通卡”,使用该卡搭乘杭州市公共交通工具可享受实体卡同等优惠,同时支持全国 330 + 交通联合城市刷卡乘车。

据三星钱包杭州通开卡页面所示,该卡开卡费用 15 元,目前限时免开卡费,起充金额 50 元,支持支付宝充值。

目前,使用该卡在杭州市内(不含建德、桐庐、淳安)搭乘公共交通工具累计金额在 50 元内时,可享 9 折优惠,累计金额在 50-100 元内时,可享 7 折优惠;累计 100 元以上时,可享 5 折优惠,同时在 90 分钟内,公交、地铁、水上巴士之间换乘可享受最高 2 元的换乘优惠。
同时,该卡还支持“交通联合”标准,可在全国 330 + 城市刷卡乘车,具体乘车优惠以当地为准。
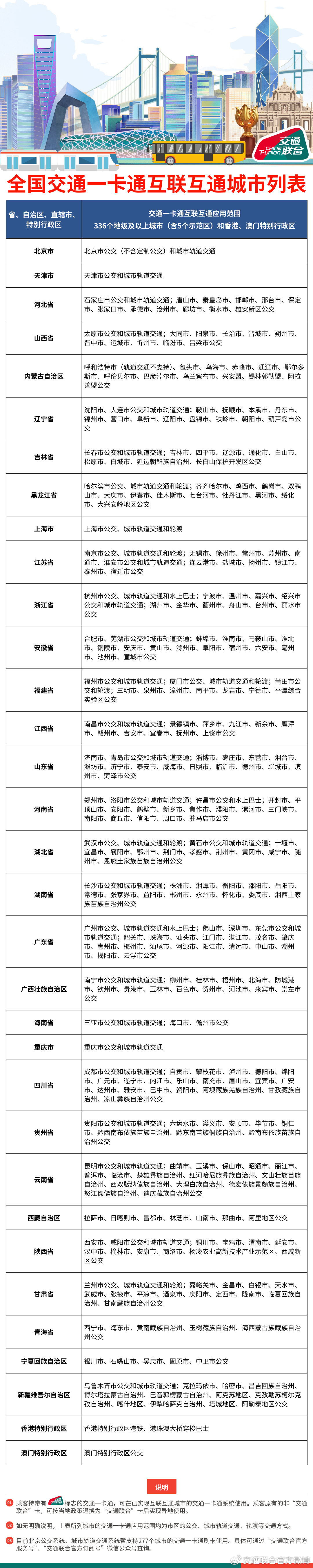
IT之家附最新“交通联合”全国交通一卡通互联互通城市名单如下:

广告声明:文内含有的对外跳转链接(包括不限于超链接、二维码、口令等形式),用于传递更多信息,节省甄选时间,结果仅供参考,IT之家所有文章均包含本声明。
发表评论